CHATBOT INTELLIGENTE

Il Chatbot intelligente della piattaforma Ecocollective rappresenta una componente strategica dell’ecosistema digitale, progettata per innovare il modello di interazione tra utenti, Gestori ed Ente.

Attraverso tecnologie avanzate di Intelligenza Artificiale e Natural Language Processing (NLP), il sistema introduce meccanismi di automazione evoluta capaci di ottimizzare la gestione delle richieste, migliorare l’accessibilità ai servizi e ridurre in modo significativo il carico operativo sui canali tradizionali di assistenza.


Obiettivi Strategici

Ottimizzazione operativa

Automazione delle richieste frequenti e dei processi standardizzati, con riduzione dei costi del contact center e migliore allocazione delle risorse umane.

Disponibilità 24/7

Servizio attivo 24 ore su 24, 7 giorni su 7, senza vincoli di orario, garantendo continuità operativa e maggiore accessibilità.

Automazione dei processi

Creazione ticket, prenotazione servizi, registrazione segnalazioni e aggiornamenti sullo stato delle pratiche direttamente in conversazione.

Risposte immediate e contestualizzate

Comprensione del linguaggio naturale e generazione di risposte coerenti, riducendo i tempi di attesa e migliorando la percezione di efficienza.

Funzionalità Operative 

Il chatbot non si limita a fornire informazioni, ma rappresenta un vero e proprio punto di accesso operativo ai servizi digitali della piattaforma.

È in grado di:

  • Avviare la creazione automatica di ticket
  • Prenotare servizi a chiamata
  • Registrare segnalazioni di disservizio
  • Fornire aggiornamenti in tempo reale sullo stato delle pratiche
  • Recuperare informazioni dal sistemaLa conversazione diventa così uno strumento operativo integrato nei processi organizzativi.

Visione Architetturale e Integrazione  

L’architettura del Chatbot della piattaforma Ecocollective è concepita come componente nativa e strutturale dell’ecosistema applicativo, e non come servizio accessorio o modulo isolato.

Il sistema conversazionale è infatti integrato in modo organico con l’ERP basato su Odoo, con i moduli IoT e con la base documentale aziendale, costituendo un livello intelligente trasversale capace di interconnettere dati, processi e utenti.

Il chatbot non rappresenta semplicemente un’interfaccia testuale, ma un vero e proprio motore di orchestrazione conversazionale, in grado di:

  • Interpretare richieste in linguaggio naturale
  • Recuperare informazioni strutturate e non strutturate
  • Attivare workflow operativi
  • Restituire risposte contestualizzate e coerenti

L’architettura è progettata secondo criteri di modularità, scalabilità e controllo del dato, con particolare attenzione all’indipendenza da servizi proprietari esterni e alla piena tracciabilità delle operazioni.

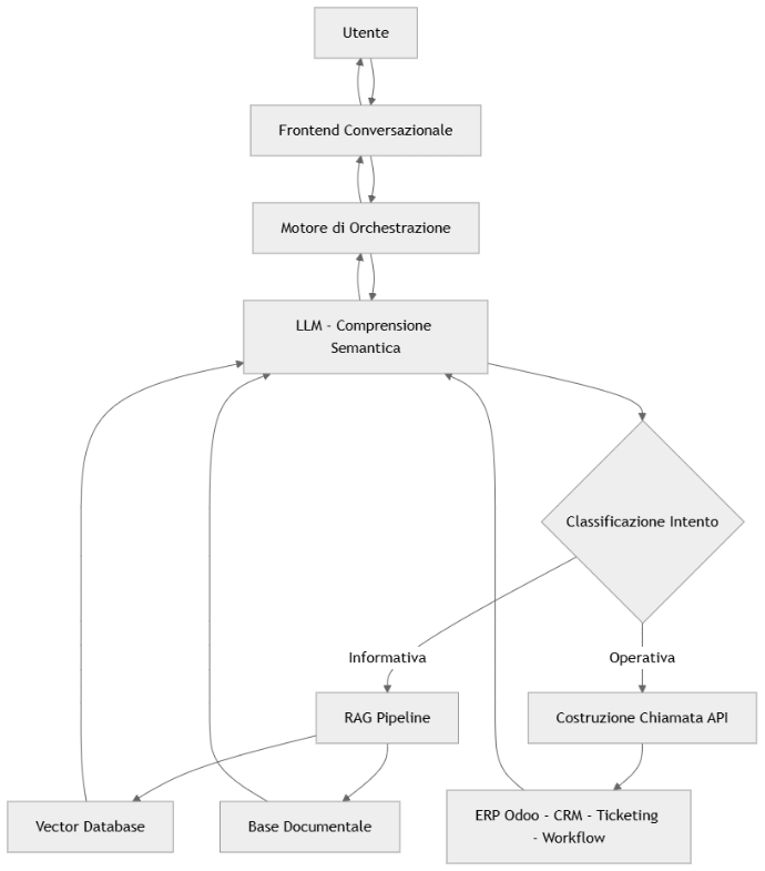
Architettura del Chatbot Ecocollective


L’architettura del Chatbot Ecocollective è organizzata su tre livelli funzionali integrati, progettati per garantire efficienza, controllo e scalabilità.

1. Interfaccia Conversazionale

È il punto di accesso dell’utente e si integra con portale web, app mobile e altri canali digitali. Gestisce acquisizione del messaggio, sessione, autenticazione e normalizzazione del testo, assicurando continuità del dialogo e accessibilità.

2. Orchestrazione Conversazionale

Rappresenta il nucleo operativo del sistema. Interpreta l’intento dell’utente, classifica la richiesta (informativa, operativa o consultiva) e attiva la pipeline più adeguata, coordinando il modello linguistico, il sistema di ricerca semantica, l’ERP Odoo e i servizi IoT. Può interrogare l’ERP, avviare workflow (es. creazione ticket) o attivare processi RAG per generare risposte contestualizzate.

3. Livello Intelligente (LLM + Ricerca Semantica)

Basato su un Large Language Model integrato con ricerca vettoriale, consente la comprensione del linguaggio naturale e la generazione di risposte strutturate. Attraverso il paradigma Retrieval-Augmented Generation, il sistema utilizza dati aggiornati provenienti dalla base documentale e dall’ERP per garantire risposte affidabili, coerenti e allineate alle fonti ufficiali.

Nel complesso, l’architettura consente al chatbot di operare non solo come interfaccia conversazionale, ma come motore intelligente integrato nei processi digitali della piattaforma.